有破有立!江苏再注销112家危化企业,规范重点化工企业自动化改造验收条件
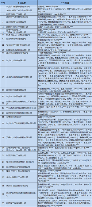
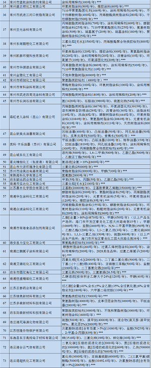
2021年12月31日,江苏省应急管理厅发布公告:根据各设区市应急管理局核实上报,江苏凌飞科技股份有限公司等112家危险化学品生产企业,终止危险化学品生产活动。根据《危险化学品生产企业安全生产许可证实施办法》第四十条规定,注销上述112家企业《危险化学品生产企业安全生产许可证》。
同日,江苏省应急管理厅又发布了关于印发《江苏省重点化工企业全流程自动化控制改造验收规范(试行)》的通知。
这同一天中的两个动作,对于江苏省规范危化品企业安全生产来说,可谓有破有立!
注销《危险化学品生产企业安全生产许可证》企业名单(2021年12月31日公示)
该通知提到,所有列入《省安监局关于开展重点化工(危险化学品)企业本质安全诊断治理专项行动的通知》(苏安监〔2018〕87号)范围开展全流程自动化改造的企业及因停产等原因未开展全流程自动化改造的企业,均应依据本规范开展升级改造工作。各设区市应急管理局在2022年2月底前摸清企业底数,上报清单。
同时,企业完成全流程自动化控制改造后,应按照《重点化工企业全流程自动化控制改造验收表》(附录A)逐项逐条自行组织验收并下达结论,未采纳的要说明理由或依据。企业自行验收合格后,应将全流程自动化控制改造方案、企业自动化控制系统试运行小结及验收意见等资料上报县级应急管理部门和设区市应急管理局留档备查。
此外,设区市应急管理局应组织至少3名不同专业(仪表自动化、工艺、安全管理)的专家组成核查组,按照附录A逐项开展资料、现场核查,并填写《重点化工企业全流程自动化控制改造验收核查表》(附录B),明确核查结论。未通过监督核查的应列出不符合项并提出整改建议。2022年9月底前完成验收核查工作。


